湖南湘江新区发展集团有限公司2026届校园招聘简章
发布者:湖南湘江新区发展集团有限公司 丨 日期:2025-10-09 丨 浏览次数:33
智汇湘江 逐梦启航
湖南湘江新区发展集团有限公司
2026届校园招聘简章
一、公司介绍
湖南湘江新区发展集团有限公司(简称湘江集团)于2016年6月挂牌成立,是涵盖片区开发、城市运营、金融服务、产业投资的市属投资类国有企业,是湖南湘江新区基础设施建设、片区开发、现代产业体系构建、生态环境开发和治理、两型社会建设的重要载体。公司注册资本500亿元人民币,现有10个中心,15家全资一级子公司,2家控股一级子公司,控股1家上市公司。2022年实现“千亿资产、百亿营收、十亿利润”;获评“中国服务业企业500强”“湖南企业100强”“湖南服务业企业50强”“湖南省企业税收贡献100强”。拥有惠誉授予的“BBB”和中诚信(亚太)“Ag”级国际信用等级,以及中诚信国际授予的国内最高信用等级“AAA”级。
当前,湘江集团正围绕“挺进中国企业500强、湖南企业20强”目标,不断做优做强“四大板块”(片区开发、城市运营、产业投资、金融服务),加速实施“五年倍增”计划,提出“2232”发展战略目标(资产2000亿元、营收200亿元、利润30亿元、2个上市公司),力争资产、营收和利润再翻一番以上。未来五年,将规划建设100个投资额亿元以上的重大投资项目;重点抓好湘江科学城、梅溪湖国际新城二期、大王山旅游度假区等重点片区建设,围绕省、市、新区重要产业链,引进一批重大产业项目,以实实在在的改革成效和发展业绩,当好“三高四新”美好蓝图的先行者、长沙打造全球研发中心城市的排头兵、新区挺进“第一方阵”的主力军。
企业使命“智造美丽新城、缔造美好生活”
企业愿景“智慧新城产业创新领航者”
企业精神“求实、创新、卓越、致远”
二、招聘岗位与报名方式
(一)湘江集团“启航计划”纳入长沙市“星斗”工程2026年国企类硕博人才选拔岗位
1.“星斗”工程简介。长沙市“星斗”工程2026年国企类硕博人才选拔(以下简称“星斗”工程),是由中共长沙市委组织部、长沙市人民政府国有资产监督管理委员会统筹组织的深入实施“人才强市”战略的人才引进工程。具体内容详见“选拔公告”(http://rsj.changsha.gov.cn/rszc/rsrc_131369/gkzk_131379/sydwzk_131381/202509/t20250920_12002953.html)。

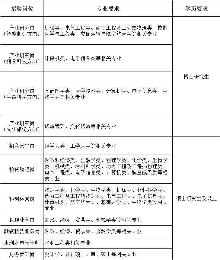
2.“星斗”工程选拔岗位

(二)湘江集团“启航计划”其他校园招聘岗位
1.招商投资、专业技术与职能类

(三)报名方式
(1)湘江集团“启航计划”纳入长沙市“星斗”工程2026年国企类硕博人才选拔岗位,报考人员请登录长沙市人事考试服务网(https://csks.cs12333.com/ui/examp/#/)进行报名,点击“长沙市‘星斗’工程2026年国企类硕博人才选拔”,报考单位选择“湖南湘江新区发展集团有限公司”。
(2)湘江集团“启航计划”其他校园招聘岗位,简历投递链接:http://campus.51job.com/xjjt2026。或扫描下方二维码投递。

(扫描二维码可直接投递)
(四)报名时间
(1)湘江集团“启航计划”纳入长沙市“星斗”工程2026年国企类硕博人才选拔岗位。
截止时间:2025年10月19日17:30。
(温馨提醒:请务必于2025年10月22日前登录报名网站查看本人资格初审结果,以免影响后续选拔流程。)
(2)湘江集团“启航计划”其他校园招聘岗位。
截止时间:2025年11月4日22:00。
三、薪酬福利
(一)薪酬
提供长沙市具有竞争力的薪酬待遇。
(二)福利
1.法定福利:五险一金、法定节假日、带薪年假等。
2.激励政策:董事会专项奖励、超额利润奖励、跟投激励、项目奖金等。
3.生活福利:集团人才公寓补贴、交通补贴、通讯补贴、工作餐补助(员工食堂)、免费工装、节假日福利、生日礼品、工会活动、电影卡券、文体俱乐部、婚育关怀、职工书屋等。
4.健康关爱:免费健康体检、补充商业医疗保险、职工之家、免费健身房等。
四、成长与发展
(一)职业发展“三通道”:管理序列、职能序列、专业技术序列。
(二)“湘江争流”:内部竞聘晋升平台。
(三)“五位一体”培养体系:启航、远航、护航、导航、领航,覆盖员工职业发展各阶段。
(四)校招生训练营:启航校招生训练营,匹配双导师一对一辅导,助力从“学生”到“职场精英”转变。
五、招聘流程
简历投递与素质测评-简历筛选与资格审查-面试(初/复/终试)-录用通知-签订就业协议。
(注:投递长沙市“星斗”工程2026年国企类硕博人才选拔的岗位,选拔按其招聘公告的相关要求执行)
六、工作地点
湖南省长沙市。
七、应聘须知
(一)资格审查
1.简历投递时除填写最基本的个人信息外,还需包括个人特长(特指取得国家/省/市级证书的专长)、家庭成员、联系电话、常用邮箱等信息。
2.简历投递同时需上传下述资料扫描件,包括学信网学籍在线验证报告(从中国高等教育学生信息网http://www.chsi.com.cn/下载)、在校成绩单、荣誉/资格证书等证明材料。
(二)招聘行程
1.上海站:9月27日,上海展览中心;
2.北京站:10月12日-14日,北京大学;
3.长沙站:11月3日,中南大学。
(长沙站以外的行程以长沙市“星斗”工程行程为准,更多具体行程将在“湖南湘江集团”官方微信公众号提前公告)
(三)温馨提示
1.请确保您填写的所有个人资料均真实无误,如有任何虚假信息,申请人将会被取消应聘资格。
2.请保持手机畅通,面试等相关信息我们将通过电话或短信形式进行通知。
3.所有应聘材料(复印件)一经收取,恕不退还,敬请谅解。
4.为确保就业公平,应聘者须符合集团入职回避规定,如存在直系亲属在集团工作情形的,不予录用。
5.请应聘者以湘江集团官方微信公众号公告的相关信息为准,同时,我司招聘从不向应聘者收取任何费用,也未授权任何机构、个人进行所谓笔试/面试培训,请提高警惕,谨防受骗。
6.校园招聘全国统一咨询电话:0731-81868733。
(咨询时间:工作日9:00-12:00,13:30-17:30)
7.公众号:微信搜索“湖南湘江集团”。
8.公司官网:http://www.xjjt.com.cn 。
湖南湘江新区发展集团有限公司
2025年10月