“梦想靠岸”招商银行佛山分行2025校园招聘启事
发布者:招商银行股份有限公司佛山分行 丨 日期:2025-02-25 丨 浏览次数:387
“梦想靠岸”招商银行佛山分行2025校园招聘启事
招商银行以打造价值银行为战略目标,始终坚持市场导向、客户至上、科技驱动和专家治行,追求客户、员工、股东、合作伙伴和社会综合价值的最大化。1987年,招商银行在深圳蛇口成立,37年以来,作为沪港两地上市的股份制商业银行,招商银行已经成为一家拥有商业银行、金融租赁、基金管理、人寿保险、境外投行、消费金融、理财子公司等金融牌照的银行集团,拥有了日益突出的综合竞争实力和国际影响力。
2024年,在《财富》世界500强中,招商银行排名第179位。2024年,在英国《银行家》全球银行1000强排名中,招商银行位列第10位,首次进入前十强,连续三年获得“中资银行最佳表现”评选第一名。2019-2023年招商银行连续荣获《欧洲货币》“中国最佳银行”奖,创造该奖项评选史上首次“五连冠”,同时也是当年唯一获评“卓越大奖”的中资银行。招商银行连续14年获评“中国年度最佳雇主”10强榜单。
招商银行佛山分行位于粤港澳大湾区的核心城市佛山,成立于2005年8月,是全国第27家、广东省第4家一级分行,下辖中山分行、江门分行2家二级分行,目前拥有员工约1400人,设立营业机构36家。招商银行佛山分行紧紧围绕区域经济和产业发展方向,积极探索创新经营和服务新模式,不断提升客户服务能力,有力地支持区域实体经济,已成为佛山地区最具品牌影响力的商业银行之一。
招商银行佛山分行现面向2025届本科及以上学历应届毕业生开展校园招聘,具体如下:
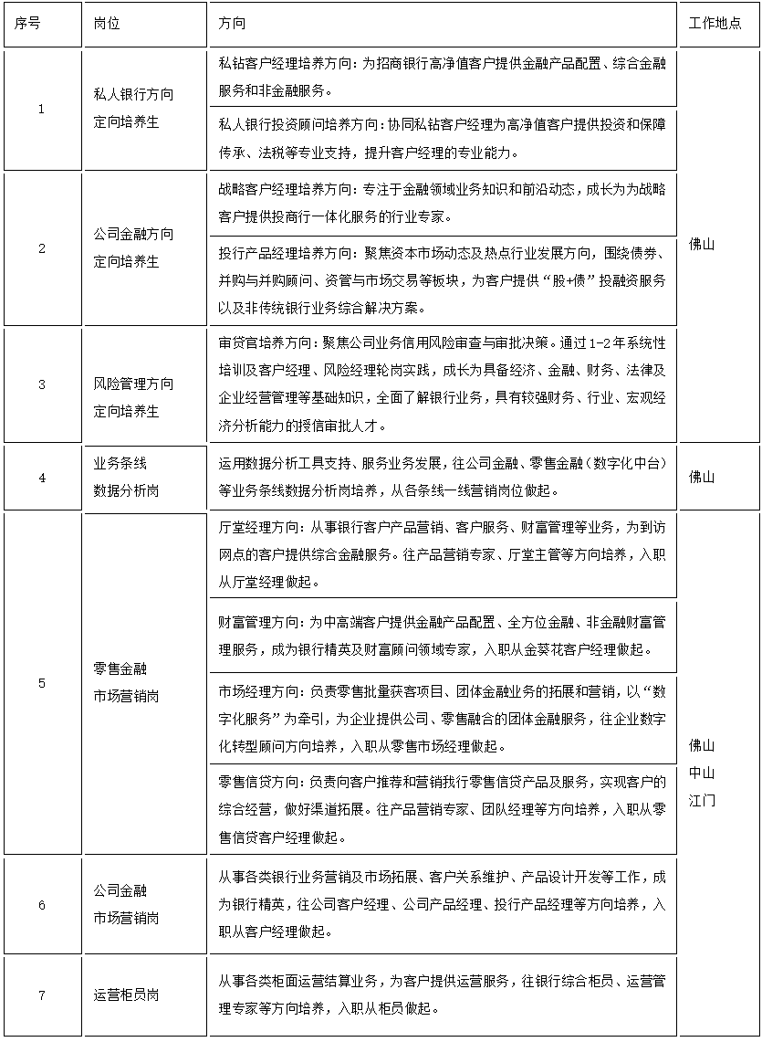
一、招募岗位

二、申请条件
(一)具有良好的政治素质和道德修养,遵纪守法,品学兼优,无不良行为记录;
(二)2025届本科及以上学历应届毕业生:境内院校:2025年1月1日-2025年7月31日毕业,在2025年7月前获得教育部认可的毕业证及学位证,境外院校:2024年1月1日-2025年7月31日毕业,在2025年7月前获得学历(学位)证及教育部留学服务中心颁发的学历学位认证;
(三)定向培养生要求硕士及以上学历,其他岗位要求本科及以上学历;定向培养生、市场营销岗、运营柜员岗专业不限;业务条线数据分析岗要求计算机类、软件工程类、通信工程类、信息技术类、数学类、统计类等STEM类专业;
(四)本科生须达到大学英语四级分数425分(含)以上水平,研究生须达到大学英语六级分数425分(含)以上水平。如未有大学英语四、六级成绩,可用其他同等英语考试成绩代替,本科生须达到雅思5.5分(含)以上或托福70分(含)以上水平,研究生须达到雅思6分(含)以上或托福80分(含)以上水平;
(五)具有较强的责任心、学习能力和良好的团队协作精神,能承受较大的工作压力,具有良好的书面及口头表达能力。
三、招商银行佛山分行公司金融方向定向培养生培养计划
(一)目标:培养银行业最优秀的专家型人才。
(二)招商银行佛山分行公司金融方向定向培养生的培养方式:
1.“1+2+N”。1年基础岗位轮岗,2年分行专业岗位历练,N年职业生涯跟踪培养,全面了解银行业务及工作流程;
2.系统性专项培训,加速专业能力提升;
3.专业岗位后备人才库,自主规划职业生涯;
4.管理与专业双通道,成就人才发展;
5.在3年培养期间,为管理定向培养生匹配不同的师傅(Buddy)和导师(Mentor)作为辅导人,双导师辅导制,快速成长。
(三)培养计划将给你提供:
1.全面的业务学习;
2.前沿的创新项目;
3.人性化的管理方式;
4.开放的工作氛围;
5.广阔的成长空间;
6.打造个人品牌,提升人力资本。
四、招商银行佛山分行私人银行方向定向培养生培养计划
(一)目标:培养银行业未来的私人银行家。
(二)招商银行佛山分行私人银行方向定向培养生培养方式:
1.“1+2+N”。1年基础岗位轮岗,2年私钻中心或专业岗位历练,N年职业生涯跟踪培养,全面了解财富管理、私人银行业务及工作流程;
2.总行、分行多层级系统性专项培训,加速专业能力提升;
3、财富管理体系各岗位跟岗锻炼,全面提升财富管理专业能力;
4.在3年培养期间,为学员匹配不同的师傅(Buddy)和导师(Mentor)作为辅导人,双导师辅导制,快速成长。
(三)培养计划将给你提供:
1.最前沿的财富管理理念;
2.全面的零售业务学习;
3.人性化的管理方式;
4.开放的工作氛围;
5.广阔的成长空间;
6.打造个人品牌,提升人力资本。
五、招聘整体流程安排

六、简历投递
(一)网上申请
应聘者请登录招商银行官方招聘网站career.cmbchina.com投递电子简历,路径:“校园招聘”→“应届生招聘(马上投递)”→招聘机构选择“佛山分行”。
(二)官方微信
关注“招商银行招聘”微信公众号平台,路径:“招了”→“校园招聘”→招聘机构选择“佛山分行”。
(三)输入以下网址直接投递
输入以下网址注册登录后选择意向岗位投递:
移动端:https://t.zhaopin.com/07Gt5O
PC端:https://t.zhaopin.com/07Gt5J
(四)内部推荐
联系招商银行师兄师姐,请他们通过“招商银行招聘”微信公众号平台,点击“招了”→“YOU伯乐”→“点击校招内推”进行内部推荐,收到内推短信和邮件后按要求完成简历投递,请注意内推方式一定要自己完善简历后才能完成简历投递哦。
温馨提示:
1.各环节通知将通过95555发出,请留意相关短信通知,请勿设置短信屏蔽。
2.所有个人资料必须真实无误,如有虚假或隐瞒信息,申请人将被取消申请资格。
3.应聘仅可通过招商银行官方招聘渠道进行,招商银行招聘不收取任何费用!
4.同学们可通过“招商银行佛山分行”微信公众号关注我行校园招聘相关信息,如有疑问也可通过邮箱“cmbfs@cmbchina.com”与我们联系。
我们期待,与您同行,梦想靠岸!
招商银行股份有限公司佛山分行