中建环能2024校园招聘简章
一.中建环能简介
科技服务美好环境
Make sci-tech serve better environment
中建环能科技股份有限公司(300425.sz),隶属于中建集团的环保上市企业,创立以来始终以提供优质的水环境服务,改善水环境质量为己任,致力于成为先进的环境技术产品与解决方案提供商。
公司秉承上善治水之理念,坚持研产销一体化发展。在市政、流域及村镇水环境治理,冶金、煤炭等工业水处理及回用,工业过程及固废处理处置等领域 ,为客户提供感动人心的技术产品和服务。立足以西南、华北、华东、华南、华中为核心的区域市场布局,快速响应客户需求。公司注册资金6.76亿元,旗下有28个分支机构,1400余名员工。
科技创新研发驱动,公司形成了以“技术平台——产品线——产品”为划分的技术研发体系,建立起以混凝分离、过滤分离、生化处理、水力流体、热交换、离心分离为基础的6个技术平台,逐步拓展成以磁分离、磁沉淀、孔板格栅、磁生化、离心脱水、污泥干化等为主的9条产品线和近20大类创新产品。建设了3000平方米科研基地和5000平方米中试基地,构建起完善的研发仪器设备及工业化试验平台,拥有主要科研设备126台套,其中检测分析设备61台套、模拟验证设备/平台65台套。拥有院士(专家)创新工作站、博士后创新实践基地、CNAS授权的磁分离水处理检测中心,并分别在成都、北京、苏州设立技术研发中心。
精益制造保障品质,公司在中国东部西部分别建立了两个现代化环保装备制造基地,构建了较为完善的产品制造、质控体系和供应链体系。其中西部制造基地位于成都金堂,占地约310亩,具有较强的大型装备制造组装能力;东部制造基地位于江苏张家港,占地约190亩,具有较强的机加工制造组装能力。
中建环能紧跟生态文明的时代需求,构建开放共赢的合作体系,在核心价值观“厚德创新、品质保障”的引导下,聚焦绿色发展,用科技服务美好环境,实现人与自然和谐的梦想!
二、招聘信息
1.招聘对象:2024届毕业生
2.工作地点:北京、成都、杭州、武汉、深圳
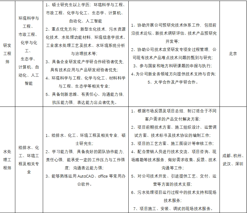
3.招聘岗位:




三.成长在环能
1. 职业培训与发展
个人提升:公司为新入职员工提供包括完整而充实的新人培训课程,帮助新员工完成从学生到职业人的转变。此外,中建环能还构建了完善的员工发展保障系统,如“优青计划”、“杰青计划”:“青蓝计划”等培养计划。
发展通道:中建环能工提供“专业技术人才+经营管理人才”的双通道职业发展路径,员工可根据专业兴趣及个人发展期望在专业技术和经营管理两个序列中进行职业发展转换,同时,根据职业兴趣满足员工多方面的职业发展需要。
2. 福利待遇
薪酬:公司根据员工岗位性质以及工作业绩为员工提供业内富有竞争力的工资,并定期对绩效表现优秀的员工进行薪酬调整,同时除正常年终奖外还有项目奖金。
福利:我们除 “五险一金”外公司还提供,免费体检、话费补贴、交通补贴、高温补贴、节日慰问金、工会福利等,并定期组织各类运动会和文娱活动以实现工作与生活的平衡。
四.招聘流程
1.简历投递
通过招聘邮箱发送简历
邮件主题:姓名-专业-应聘岗位-工作地
邮箱地址:ybk@scimee.com
2.面试
统一组织笔试及面试
3.签约
面试通过,签约录用
| 单位名称 | 中建环能科技股份有限公司 |
|
|||||||||||||||||
| 单位性质 | 国有企业 | 单位行业 | 科学研究和技术服务业 | ||||||||||||||||
| 标签 | 中国500强 ; 专精特新小巨人 ; 骨干企业 ; 高新技术企业 ; 大型国企 ; 央企 ; 行业50强 ; 上市企业 ; 世界500强 | ||||||||||||||||||
| 隶属单位 | 中国建筑集团 | 下属单位 | 单位官微 | ||||||||||||||||
| 单位图片 | |||||||||||||||||||
| 视频介绍 | |||||||||||||||||||
| 单位介绍 |
|
||||||||||||||||||