重庆吉芯科技有限公司2025校园招聘简章
一、公司概况
重庆吉芯科技有限公司(以下简称“吉芯科技”)是中国电子科技集团整合相关技术专业资源成立的国有控股高科技企业,是中电科芯片技术(集团)有限公司控股产业公司。公司成立于2019年6月21日,注册资本4.5亿。公司现有员工370人,研发人员超过70%具有硕士及以上学位,拥有发明专利百余件,货架产品200余款,是国内领先的模数混合信号集成电路设计公司。公司先后荣获国家级专精特新“小巨人”企业、国家高新技术企业、重庆市新型高端研发机构等荣誉称号。
吉芯科技定位为高性能模数混合信号集成电路产品供应商、解决方案服务商的无晶圆设计(Fabless)公司,以高性能模数混合信号类集成电路为核心,并以此拓展IP、RF-SoC、微系统等技术、产品和解决方案。
吉芯科技以解决国家集成电路行业自主可控高端发展为需求,以核心技术突破为导向,面向国家重大战略需求,面向国民经济主战场,面向高性能模数混合信号集成电路研发与产业化环节,构建“单点突破-系列化-全信号链全谱系”的发展模式。吉芯科技致力于成为具有自主知识产权、国际先进的模数混合信号集成电路研发机构及产业化平台,为国家核心关键元器件自主可控奠定稳固基石。
二、公司文化
公司愿景:打造世界一流的集成电路研发机构和产业化平台
公司使命:聚焦核心器件,立足自主可控,铸就国家基石
核心价值:汇聚人才,创新驱动,追求卓越,创造价值
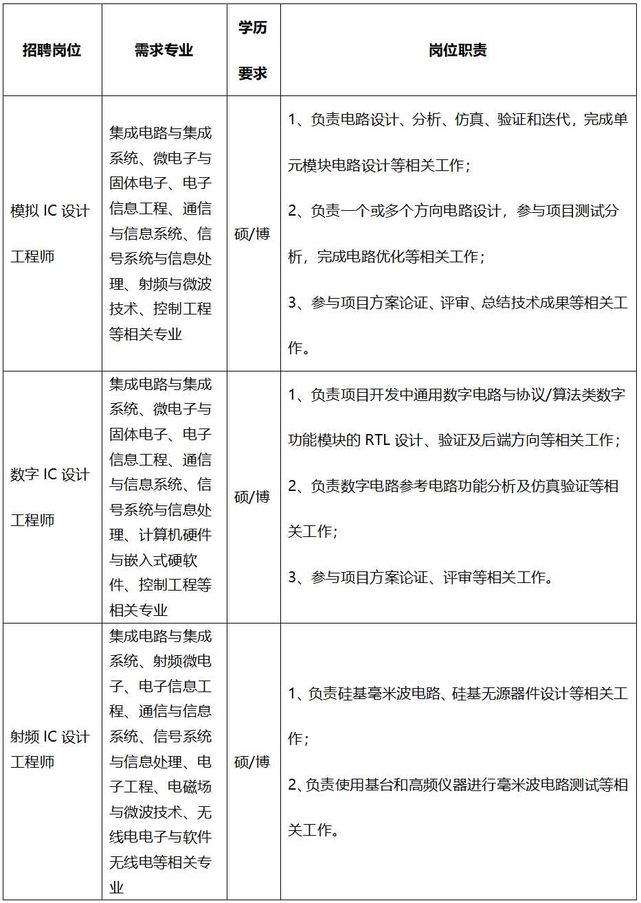
三、招聘岗位



四、薪酬福利
1. 具有市场竞争力的薪酬,五险一金(国家规定标准执行)、安家费(2-25万)、人才公寓(三年)、交通补贴、话费补贴、女工津贴、健康体检、免费工作餐、带薪年假(含高温假)、节日费等。
2. 优秀人才一人一策。
五、联系方式
联系人:黄老师/吴老师
联系方式:15823458363/17723550874
简历投递地址:jxkj2025xiaoyuan.zhaopin.com
网申二维码:

| 单位名称 | 重庆吉芯科技有限公司 |
|
|||||||||||||||||||
| 单位性质 | 国有企业 | 单位行业 | 科学研究和技术服务业 | ||||||||||||||||||
| 标签 | 重点领域 ; 骨干企业 ; 大型国企 ; 央企 ; 行业50强 ; 世界500强 ; 中国500强 ; 高新技术企业 | ||||||||||||||||||||
| 隶属单位 | 中国电子科技集团有限公司 | 下属单位 | 单位官微 | ||||||||||||||||||
| 单位图片 | |||||||||||||||||||||
| 视频介绍 | |||||||||||||||||||||
| 单位介绍 |
|
||||||||||||||||||||
| 职位名称 | 类型 | 性质 | 最低学历 | 人数 | 薪资 | 详情 |
|---|
| 名称 | 类型 | 地址 | 时间 | 查看详情 |
|---|---|---|---|---|
| 【线下双选】电子科大科技园(天府园)2023届秋季组团巡回校招——四川大学专场 | 线下 | 四川大学望江校区就业指导中心双选大厅3楼、4楼 | 2022-10-11 14:30 | 点击查看 |